Estacionar nunca fue tan fácil
¿No has notado que cada vez hay más dificultad para transitar las calles del país, más congestión, más restricciones?
Lamentablemente es de esperarse. diariamente en Argentina ya son más de 14 millones de autos los que se encuentran en condición de circular, y ante esto, la principal consecuencia se hace evidente a la hora de buscar un lugar para estacionar, sobre todo, en la vía pública.
Y si encima sumamos la cantidad de establecimientos privados que se aprovechan de la situación para aumentar exageradamente los precios de sus cocheras?
La tarea de estacionar se convierte cada vez en algo más dificultoso y en ocasiones, casi imposible, por lo que la frustración y el estrés, se hacen un problema recurrente.
Quisieras contar con toda esta información en la palma de tu mano?
ESTACIONATE es la aplicación para vos.
Metodología de diseño
Proceso creativo
Design Thinking
Contexto
PROBLEMA
Argentina cuenta con un total de 14.840.010 de autos que se encuentran circulando en las calles, siendo la principal consecuencia de esto, encontrar lugares para estacionar, sobre todo en la vía pública.
Esta tarea se convirtió en algo cada vez en algo más dificultoso y en ocasiones, casi imposible, por lo que la frustración y el estrés se hacen un problema recurrente. A esta problemática se le suman los establecimientos privados que se aprovechan de la situación para aumentar exageradamente los precios de sus cocheras.
OBJETIVO
El objetivo principal es poder ayudar al usuario a encontrar un lugar donde estacionar, generando comodidad y seguridad.
Poder optimizar sus tiempos y a la vez recordar el lugar donde se dejo el automóvil, evitando así la perdida de dinero y multas, evitando también el estrés y la frustración.
SOLUCIÓN
Una aplicación para facilitar la tarea de encontrar lugares libres para estacionar, tanto en espacios públicos como privados, brindando información de estos últimos (disponibilidad de cocheras, costos, etc.) e informar donde se puede dejar el vehículo en la calle, marcando espacios de estacionamiento y ofreciendo alternativas para dejar el auto en un espacio seguro y sin riesgo de ser multado. También incluirá información relacionada al trafico, embotellamientos y cualquier inconveniente de circulación pertinente.
User Personas
Se realizaron entrevistas cuantitativas para determinar nuestro arquetipo. Así, el desarrollo de la aplicación se centrara en las necesidades de los usuarios.
M.V.P
Producto Mínimo Viable. Desarrollado para validar la idea del proyecto, y determinar las funciones básicas del prototipo.
“Camino Feliz”
Es el recorrido del usuario desde que ingresa a la app, hasta que encuentra su lugar para estacionar. Realiza el registro o el logueo y desde el Home eligirá estacionar en la vía pública, o en una cochera privada. Selecciona su lugar, se dirige a destino y marca el lugar como “Ocupado” en vía pública, o bien, “Reserva” en una privada.
Mapa
Lugares
GPS
Cocheras
Reserva
Pagos
Perfil
Favoritos
P.O.V
Georgina es fotógrafa y vive en Capital Federal. Suele conducir largas distancias para llegar a los lugares donde realizará sus campañas fotográficas, por lo que necesita encontrar la forma de ubicar con facilidad lugares donde estacionar que sean seguros y/o económicos porque pierde mucho tiempo valioso buscando dónde estacionar, y al no conocer las zonas donde saca las fotos, tiene miedo de que le suceda algo a su auto o gasta mucho en estacionamientos privados.
Punto de vista
- ¿Quién es el usuario?
- ¿Qué necesita?
- ¿Por qué?
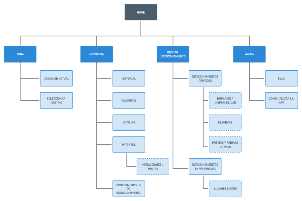
Arquitectura de la información
Organizar, jerarquizar y estructurar el contenido de la interfaz para facilitar la comprensión de la información y las tareas que realizarán los usuarios.
User Flow
Giorgina quiere ingresar a la app por primera vez y encontrar un lugar para estacionar
Evolución de wireframes
Wireframes a mano
Wireframes digitales | Fidelidad media/baja
Wireframes digitales | Patrones de diseño
Wireframes digitales | Fidelidad alta
Pruebas de usabilidad
Se realizo un testeo de usabilidad del prototipo interactivo eligiendo 5 participantes que cumplan el perfil del usuario; personas que conducen y manifiestan tener dificultades a la hora de encontrar lugares para estacionar.
Escenario
Te encontrás conduciendo con un amigo/pareja un sábado a la noche. Llegan a su destino pero no encuentran a simple vista un lugar en donde dejar el auto, y pensas que es muy tedioso estar dando vueltas hasta dar con algún lugar así como estar perdiendo tiempo consultando en todos los estacionamientos si cuentan aún con lugares disponibles. La persona que se encuentra con vos, al ver esta situación recuerda de una app que le recomendaron para casos así que brinda las locaciones disponibles en la vía pública y también, la disponibilidad de las cocheras privadas cercanas y toda la información que necesitas.
Tareas
- Registrarse en la app
- Ubicar estacionamiento en la vía pública
- Ubicar estacionamiento en cocheras privadas
Lo que SI funcionó
- Logueo y Registro sencillos.
- Aplicación intuitiva.
- Todos los usuarios encontraron el contenido que esperaban.
- 4 de 5 usuarios realizaron todas las tareas correctamente y con facilidad.
- Todos los usuarios coincidieron en que la aplicación la utilizarían en su dia a dia así como también, recomendarían la misma.
Lo que NO funcionó
- Vinculación de cuentas.
Función de scroll en pantallas. - A los usuarios les generó confusión la navegación para ubicar estacionamiento en la vía pública (iconos).
- No se comprendió correctamente la funcionalidad a la hora de estacionar en la vía pública.
- Las formas de pago en reservas de cocheras privadas se deberán modificar.
- Mejorar el proceso de resumen y funciones una vez reservada la cochera privada.
Recomendaciones
- Agregar las funciones de vinculación de cuentas para agilizar el proceso de registro.
- Quitar la opción de completar perfil una vez realizado el registro según preferencia de los usuarios.
- Modificar iconos de “lugares disponibles” en la pantalla del Home correspondiente a la opción de ubicar estacionamiento en la vía pública ya que se genera confusión con las cocheras privadas.
- Facilitar en los resúmenes una vez conseguido el lugar para estacionar, indistintamente de ser cochera privada o vía pública, una opción para salir de dicha pantalla o cerrar la app.
- Agregar funciones de gps y tiempo de llegada a destino en estacionamiento en la vía pública
- Agregar opción de liberar espacio una vez concluida la estadía en la vía pública.
- En cocheras privadas se deberá agregar la opción de pago por adelantado o posterior a la estadía, así como también agregar la opción de cancelar o reducir estadía, comentado por todos los usuarios que probaron la aplicación.
Evaluación heurística
Calidad de uso de la interfaz
Validación de estado en sistema
Relación sistema-mundo real
Libertad y control del usuario
Consistencia y estándares
Prevención de errores
Reconocimiento en lugar de recordar
Flexibilidad y eficiencia de uso
Diseño estético y minimalista
Reconocer, diagnosticar y recuperarse de errores
Ayuda y documentación
Moodboard
Identidad visual
UI Kit
Sistema de diseño
Producto final | Funcionalidades
Onboarding
Log In
Registro
Vinculación de cuenta
Mi perfil
Estacionamiento en vía pública
Estacionamiento en cocheras privadas
Prototipo funcional
